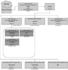
File:Infra2019-network.png

From the Linux and Unix Users Group at Virginia Teck Wiki
Revision as of 01:33, 5 January 2019 by Pew (talk | contribs)
Jump to: navigation, search
Original file(821 × 851 pixels, file size: 38 KB, MIME type: image/png)

File history

Click on a date/time to view the file as it appeared at that time.

Date/TimeThumbnailDimensionsUserComment
current01:31, 5 January 2019Thumbnail for version as of 01:31, 5 January 2019821 × 851 (38 KB)Pew (talk | contribs)
  • You cannot overwrite this file.

The following page links to this file: